
※ 게임 <젠레스 존 제로> 분석 및 후기는 모바일 기준으로 작성되었습니다.
I. 기본 정보
- 이 름 | 젠레스 존 제로 (Zenless Zone Zero)
- 장 르 | ARPG(액션 롤플레잉 게임)
- 게임 소개 | <원신>, <붕괴>시리즈를 제작한 호요버스의 최신작으로, 독특한 어반 판타지 세계관 속에 다양한 캐릭터들의 매력과 호요버스 특유의 서브컬처 감성을 잘 담아내었다. 게임 플레이에서는 스위칭으로 캐릭터를 실시간 교체해 콤보 스킬을 이어나가는 화려한 전투 액션을 선보인다. 출시 전 글로벌 사전예약자 수가 4500만명을 달성하며 큰 기대를 모았다.
- 출시일 | 2024. 7. 4
- 플랫폼 | Android, iOS, Windows, PlayStation5
- 제작/배급사 | HoYoverse 제작, COGNOSPHERE PTE. LTD. 배급
- 등 급 | 12세이상 이용가
II. 게임 구성과 시스템
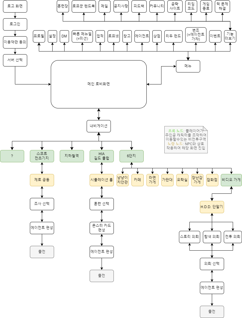
게임 전체 구성 및 흐름도
(현재 20레벨 기준)

- 핵심 게임 플레이 보조 기능
- 에이전트, 창고, 로프넷, 빠른 메뉴얼
- 상품구입, 프로모션
- 이벤트, 변조, 리두 펀드, 상점, 잡화점, 장난감 가게 등
- 기본 또는 부가기능
- 프로필, 설정, 업적, 훈련장, 로프꾼 핸드북(가이드), 메일, 공지사항, 피드백, 커뮤니티 등
게임 모드 및 플레이 보상
[의뢰 모드]
·스토리 의뢰 : 카툰과 애니메이션으로 구성된 컷씬으로 스토리가 진행되고, 공동으로 넘어가서도 텍스트로 스토리를 이어나간다. 스토리 의뢰에서는 한 의뢰 당 최대 3개의 노란색 공동 관측 데이터 (탐색 관측 데이터) 를 수집할 수 있으며 첫 클리어 보상으로 로프넷 레벨을 올리는 '로프넷 신용', 게임 내 화폐인 '데니', 에이전트 경험치 재료와 W-엔진 경험치 재료를 얻을 수 있고, 관측 보상으로는 폴리크롬을 얻을 수 있다.
·탐색 의뢰 : 카툰/애니메이션 없이 모니터씬에서 텍스트로 이야기를 간략히 전개한 후 의뢰 목표를 달성한다. 주어지는 보상의 종류는 스토리 의뢰와 같다.
·전투 의뢰 : 전투 의뢰에서는 스토리 진행이나 모니터씬 없이 바로 전투에 돌입한다. 클리어 보상의 종류는 위와 같으나 노란색 공동 관측 데이터 대신 붉은색 공동 관측 데이터(전투 관측 데이터)를 얻는다. 의뢰 완료, 전투불능 여부, 클리어 시간에 따라 최대 3개의 전투 관측 데이터를 획득할 수 있다.
[훈련 모드]
공동 조사 길드 클럽(= HIA:Hollow Investigative Association 클럽)에는 전투 연습용 VR게임을 할 수 있는 '실전 시뮬레이션 룸'이 있다. 매 훈련 마다 '배터리'를 소모하며, 폴리크롬이나 카페에서 구매하는 커피로 배터리를 충전할 수 있지만 충전할 수 있는 한도가 정해져 있어 하루에 훈련 가능한 횟수가 제한된다. 시뮬레이션 룸에서 전투를 마치면 상응하는 보상이 지급된다.
·실전 시뮬레이션 룸 : 시뮬레이션 룸에서는 수련할 종류를 선택한 후 직접 몬스터 카드를 편성하여 등장할 몬스터의 종류와 전투의 난이도를 조절한다. 편성한 몬스터 카드의 개수마다 소모되는 배터리가 늘어나며 에이전트 진급 및 경험치 재료, W-엔진 개조 및 경험치 재료, 에이전트 스킬 강화 재료, 레코드 경험치 재료 등 에이전트 육성에 필요한 재화들을 얻을 수 있다.
게임 플레이 루프
1) 의뢰 모드를 플레이하여 레벨을 높이고 다음 시나리오를 진행하며 콘텐츠들을 개방한다.
2) 에이전트를 육성하기 위해 훈련 모드를 반복 플레이하여 재화를 획득한다.
3) 강화된 에이전트를 이용해 더 높은 수준의 의뢰를 도전한다.
핵심 기능 (시스템)
[에이전트]
보유한 에이전트의 레벨 및 스킬, 에이전트의 전투 장비인 W-엔진을 확인하고 강화할 수 있다.
에이전트의 레벨은 '수습 조사원 기록', '정규 조사원 기록', '선임 조사원 기록'을 사용해 경험치를 얻을 수 있으며 10레벨마다 진급 휘장으로 에이전트의 레벨 최대치를 증가시켜야 더 높은 레벨로 진급할 수 있다. 동일한 에이전트를 반복 수집한 경우 형상을 각성하여 해당 에이전트를 강화할 수 있다.
W-엔진의 레벨은 'W-엔진 배터리', '변조 W-엔진 전원', 'W-엔진 에너지 모듈'을 사용해 경험치를 얻을 수 있으며 10레벨마다 W-엔진 부품으로 W-엔진을 개조하여 레벨 최대치를 높여야 한다. 동일한 W-엔진을 여러 개 모을 경우 업그레이드에 사용하여 해당 W-엔진의 장착 효과를 강화할 수 있다.
[창고]
보유한 W-엔진과 디스크, 재료 아이템, 배터리, 변조 티켓이나 테이프 등 재화 목록을 보여준다.
[로프넷]
로프넷에 올라온 의뢰글을 통해 의뢰를 수락할 수 있다. 게임에 도움이 되는 팁이 게시되기도 한다.
[빠른 메뉴얼]
간단한 미션들을 제시함으로써 플레이어의 성장 방향을 가이드하고 로프넷 경험치 및 보상을 제공하여 동기를 부여한다.
III. 게임 플레이
UI 설명 및 게임 플레이
주인공은 '공동'이라는 재해 공간을 안내할 수 있는 전문가, 즉, '로프꾼'이며, 의뢰를 수주한 후 에이전트를 통해 공동 내부를 탐색하며 의뢰를 해결해나간다. H.D.D. 시스템에 접속하여 에이전트에게 공동 내부를 안내하는 것이 주인공의 역할이다.

공동은 시공간이 시시각각 변화하는 미지의 공간이라는 설정이기에 편의상 내부를 탐색하고 출구를 찾아가는 과정을 연결된 모니터들로써 추상적으로 표현하고 있다. 이 모니터씬에서는 스토리를 진행함과 동시에 경로를 탐색해 각종 보상을 얻고 의뢰를 해결하는 것을 목표로 한다.
화면 중앙 하단에는 이동 시에 발생하는 스트레스, 팀으로 편성된 3명의 에이전트와 체력, 공동 탐색중에 얻은 기어코인 수량이 표시된다. 각 모니터 칸을 클릭하면 해당 칸으로 플레이어가 이동하며 탐색되지 않은 칸이나 장애물이 있는 경우 한 칸 한 칸 클릭하며 이동해야 한다. 이동 중에 적군 아이콘과 조우하거나 깃발 모양의 전투 아이콘에 도달한 경우 전투씬에 돌입한다.

1) 카메라 조작 - 화면에 대고 드래그 하면 바라보는 카메라 각도를 회전할 수 있다.
2) 이동 조작 - 왼쪽 하단의 원판에서는 터치 방향에 따라 캐릭터의 이동을 조작할 수 있다.
3) 기본 공격 - 주먹모양의 회색 버튼은 기본 공격을 수행한다. 오토타겟팅 기능이 있으나 공격 타겟 변경에 따른 카메라 방향 전환은 이루어지지 않아 시점이 불편해질 때가 종종 있다.
4) 특수 공격 - 기본공격 버튼 왼쪽의 십자가 모양 버튼은 특수 공격을 수행한다. 평소에 회색일 때는 일반적인 특수공격을 수행하지만 왼쪽 상단 에이전트의 게이지가 차게 되면 보라색으로 변하며 누를 시 강화 특수공격을 수행한다.
5) 대쉬/회피 - 태그버튼 아래의 대쉬 버튼을 누르면 빠르게 돌진하거나 회피하는 동작을 수행한다. 몬스터들은 공격 시 십자 모양의 빛이 반짝이기 때문에 이 타이밍에 맞추어 돌진버튼을 누르면 쉽게 상대의 공격을 회피할 수 있다.
6) 에이전트 교체 - 오른쪽 하단의 노란색 태그버튼을 클릭하면 화면 왼쪽 상단의 에이전트들이 차례로 번갈아가며 교체된다. 패링 - 상대가 공격하는 타이밍에 맞추어 태그버튼을 누르면 교체되는 에이전트가 반격을 수행한다.
IV. 플레이 소감
미지의 에테르 공간인 '공동(hollow)'이라는 재해를 소재로 하며, 공동이 발생하고 사람들이 내부에 갇히게 되면 변이를 일으켜 에테리얼이라는 몬스터가 된다. 이러한 설정이 신선하기도 하고 난해한 고유명사가 많아 처음에는 이해하기 어려웠으나 결국 공동이라는 이름의 개별 던전의 몬스터들을 해치워 클리어하는 것이기 때문에 요즘 유행하는 헌터물 소설, 웹툰을 보는 입장에서는 받아들이기 어렵지 않은 세계관을 가지고 있었다. 텍스트 양이 많아 스토리를 즐기지 않는 사람들에게는 방대하게 느껴질수도 있지만 그만큼 이야기가 풍부하여 게임 속 세계관에 더욱 몰입하게 해준다.
카툰렌더링 그래픽은 캐주얼한 느낌을 내기에도 좋았고 애니메이션과 게임을 즐기는 사람이라면 더욱 좋아할만한 스타일이었다. 캐릭터 디자인도 예쁘고 메이드, 수인, AI로봇 등 컨셉도 확고하여 그만큼 비슷한 서브컬쳐 장르를 좋아하는 마니아 층에서는 더욱 인기가 높아질 것 같다. NPC들과 대화 도중 선택지를 골라 스토리를 이어나가는 방식이 비주얼 노벨류 게임의 분위기도 담으려 한 것 같지만 호감도나 스토리 분기가 없는 무의미한 선택지라는 점이 조금 아쉬웠다.
플레이어가 캐릭터를 움직여 이동하고 NPC들과 상호작용하며 진행해 나가는 RPG의 방식은 시나리오 관련 지역을 매번 직접 찾아가야 하기 때문에 번거롭게 느껴질 때가 많다. 젠레스 존 제로도 마찬가지로 비전투 구간에서는 이 방식을 동일하게 사용하므로 의뢰를 수주하거나 완수할때 캐릭터를 움직여 찾아가야 하고 의뢰를 진행하기 위해서도 무조건 비디오가게로 돌아와 H.D.D. 단말기에서 공동으로 진입해야하는 불편함이 있다. 여기서 젠레스 존 제로는 내비게이션이라는 기능을 제공하여 이러한 불편을 충분히 해소할 수 있는 편의성을 제공한다. 내비게이션 기능은 아무런 제한 없이 각 포인트로의 워프를 지원한다. 전투 구간에서는 이런 NPC와의 상호작용 등을 모두 2차원 모니터 화면들과 텍스트로 해결하기 때문에 퀘스트 진행을 위한 불필요한 이동조작을 하지 않아도 되어 편리했다.
전투와 별개로 공동 내부를 2차원으로 단순하게 표현하여 길을 찾아나가는 방식이 독특했다. 공동을 탐색하는 과정이 미로+퍼즐같은 형식으로 만들어져 있으며 개인적으로는 퍼즐을 좋아했기에 재미있게 플레이할 수 있었다. 이 구간에서는 시간 제한 없이 천천히 게임을 진행할 수 있었고 문제를 해결하다보면 자연스럽게 스토리도 진행해 나갈 수 있었다. 다만 이러한 길찾기 방식때문에 스토리를 스킵없이 반강제로 진행하는 느낌이었고 텍스트의 양도 꽤 많은 편이라 빠르게 전투에 돌입할 수 없어 조금 지루하게 느껴지는 부분도 있었다.
전투에서는 쾌속의 이동속도 덕분에 전투를 빠르게 진행할 수 있어 좋았고 캐릭터들의 움직임 역시 매우 빠르고 막힘이 없어 시원시원한 액션을 즐길 수 있었다. 캐릭터를 태그하거나 패링할 때도 끊김없는 연계가 이어져서 좋았고 특수스킬, 궁극기뿐만 아니라 기본공격만 해도 액션동작과 이펙트가 화려해서 비주얼적으로도 임팩트 있는 액션을 볼 수 있었다. 전투공간이 넓어 회피기나 대쉬공격을 사용하기에도 쾌적했다. 전투 액션에 대해서는 모자란 부분 없이 정말 퀄리티와 완성도가 높은 게임이라고 생각했다. 핑-하는 소리에 맞춰 회피나 패링을 사용하면 되어서 난이도도 정말 쉽다고 느껴져 액션에 대한 부담이 적었다.
메인 시나리오의 볼륨도 상당히 크지만 스토리, 전투, 탐색 의뢰 말고도 거리의 임무를 해결하는 도시 의뢰, 오락실의 미니게임이나 냥냥이의 도전 등 액션 외의 콘텐츠들도 정말 많다고 느껴졌다. 각 장을 여러 번의 전투로 나누어 놓아 액션게임을 잘 하지 않는 사람이라도 가볍게 조금씩 해나갈수 있어 게임의 피로도 없이 플레이 할 수 있었다. 다만 1장을 다 마쳐도 기본적인 콘텐츠들이 모두 개방되지 않았고 전반적인 시스템들에 대해 너무나도 차근차근히 안내되어 조금 답답함을 느꼈다. 캐릭터 육성에 가장 핵심적인 시뮬레이션룸에 대해서도 1장 후반 즈음에나 알려주고 제로 공동은 2장이 시작되어서야 조사가 가능했다. 느린 콘텐츠 개방과 대량의 텍스트로 인해 게임 진행 템포가 굉장히 느렸고 액션을 즐기는 시간에 비해 게임 진행에서 소모되는 시간이 길어 큰 부담이 되었다. 이 게임의 장점인 액션에 비해 부가적인 요소들의 복잡성이 더 부각되어 많이 아쉬웠던 것 같다.
제안할 점
- 액션 부분의 비중을 늘려 스토리와 전투씬의 비율을 조정하면 좋을 것 같다.
- 타겟팅 방향으로 카메라 각도 보정이 필요하다.
- 복잡한 메뉴를 개선하고 전투에 진입하기 위한 과정을 조금 더 간소화할 필요가 있다.
'GAME > 게임 분석 및 후기' 카테고리의 다른 글
| 게임 분석 및 플레이 후기 - 오구와 비밀의 숲 (Ogu and the Secret Forest) _작성중 (0) | 2024.08.23 |
|---|---|
| 게임 분석 및 플레이 후기 - 쿠키런: 모험의 탑 (Cookie Run: Tower of Adventures) (0) | 2024.07.15 |
| 게임 분석 및 플레이 후기 - 킹덤: 왕가의 피 (Kingdom: The Blood) (0) | 2024.07.02 |